Content Architect

Web content designed for the Resource Description Framework

Menu

Skip to content
  • Bob Carel
  • About
  • Blog

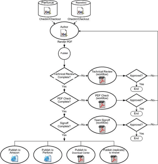
TechPubs Solution

overall

xml-authoring-and-application

deployment-to-client

review_workflow2

release-notes-reuse-plan

Share this:

  • Share on X (Opens in new window) X
  • Share on Facebook (Opens in new window) Facebook
Like Loading...
Blog at WordPress.com.
    • Content Architect
    • Sign up
    • Log in
    • Copy shortlink
    • Report this content
    • Manage subscriptions
 

Loading Comments...
 

    %d